关于我们
新闻中心
核心业务
政策法规
业务案例
联系我们
安全咨询服务
节能技术咨询
环境监测
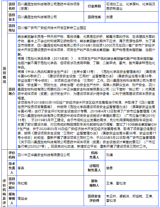
四川桑园生物科技有限公司医药中间体项目(变更)
阅读次数:
146
发布时间:
2022-08-06
1、现场勘查
2、评价报告